十大网赌靠谱网址

网上十大正规赌网址大全官网 图文解读 一图读懂|十大网赌靠谱网址教育局2023年政府信息公开工作年度报告

十大网赌靠谱网址

当前位置 : 首页
> 政府信息公开 > 法定主动公开内容 > 法规文件 > 政策解读 > 图文解读
索引号: 113710000043592137/2024-00447 发布单位: 十大网赌靠谱网址教育局
内容分类: 图文解读 成文日期: 2024-01-27
公开方式: 主动公开 公开范围: 面向社会
有效性/截止日期: 文号:

一图读懂|十大网赌靠谱网址教育局2023年政府信息公开工作年度报告

来源: 十大网赌靠谱网址教育局
时间: 11:35
点击次数:

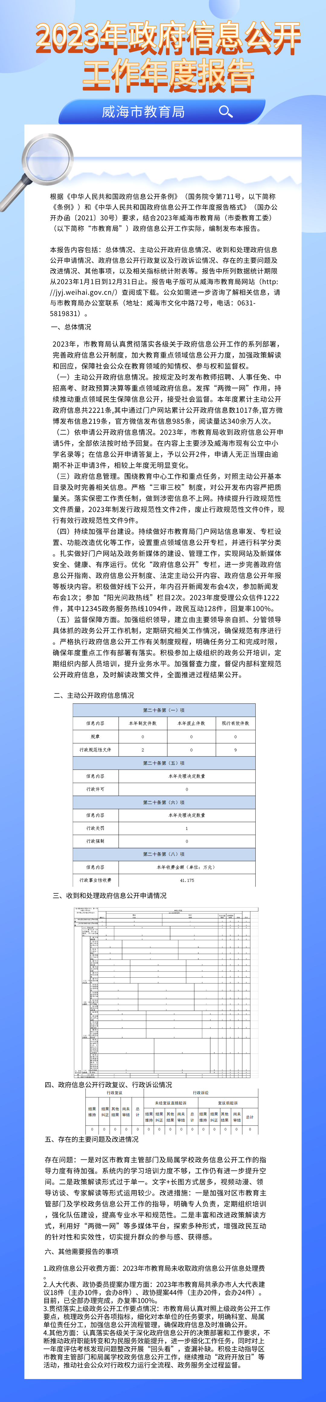
十大网赌靠谱网址教育局2023年政府信息公开工作年度报告

量子镜像站群 镜像程序 镜像网站程序 镜像站群系统 超级站群助手 霸屏SEO镜像站群 网站备份克隆 泛目录+镜像 烟雨镜像程序 >网站地图-sitemap